Toggle navigation
空运
海运
陆运
全民商城
如何代运
帮助中心
评价
客服服务
登录
注册
English
Melayu
首页
全民商城
运费价格
中国
马来西亚
空运
海运
中国 国内快递
陆运
马来西亚 国内快递
西马
东马
中国
新加坡
空运
海运
如何代运
帮助中心
新手教学
如何代付小红书
如何代付拼多多
抖音如何代付
如何代运
如何代购代付
到哪选购商品
服务与条款
隐私政策
会员佣金福利
如何开通TNG转账到支付宝
如何实名认证支付宝
常见问题
包裹说明
普货和敏感货分辨
仓库地址
增值服务
运输服务
空运费用
易碎保险服务
海运费用
中国国内快递服务
本地寄件 (马来西亚)
货运建议
速度达
运输保险说明
加固包装收费方式
防水包装收费方式
货运赔偿说明
偏远地区列表
充值与付款
充值与付款
FPX 条规与条例
微信充值与支付(微信版)
微信充值与支付(电脑版)
退款说明
会员说明
寿星福利
学生福利
如何添加包裹(手机版)
如何提交运单(手机版)
如何使用金币
如何使用优惠券
会员等级与福利
如何获得淘宝Cashback
如何添加包裹
如何提交运单
如何添加地址
如何申请提现
Instagram 分享优惠卷
网站功能
通知功能
APP 更新日志
应用程式APP
一键添加
评价
联系客服
更多
全民商城
关于我们
常见问题
联系客服
登录
/
注册
找商品
首页
推荐
书籍/杂志/报纸
人文社科类原版书
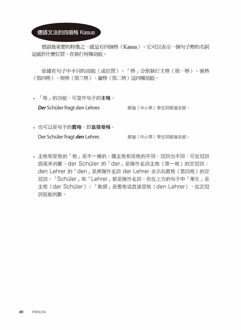
现货 朴镇权我的*一本德语课本:好学的德语入门书,适用0基础到A2程度学习者国际学村 原版进口书 语言学习
现货 朴镇权我的*一本德语课本:好学的德语入门书,适用0基础到A2程度学习者国际学村 原版进口书 语言学习
天猫
拓特图书专营店
¥ 123.00
0 人付款
约 MYR 75.00
帮我购买
前往购买
进店逛逛
前往 首页
寄件
添加包裹
包裹
运单
代付
购物返利
本地寄件
评价
咨询
全民商城
随便看看
购物车
订单
收藏夹
个人中心
会员中心
我的钱包
地址管理
优惠券
商家优惠
俱乐部
我的好友
捐款
推荐分享
帮助中心
设置
WePost Pro
社区
幸运抽奖
客服预约
在线聊天
×